忍者ブログ

さてはてメモ帳 Imagine & Think!

独立個人党のオルタ黙示録:なんでも何が正しいのか自分で考えてみよう-世界暴政化の策謀を絵本で理解-「百聞は絵本にしかず」

COVIDワクチンが重篤な自己免疫性肝炎を引き起こすことを確認する新しい研究が、WHOが・・・「グローバルアラート」を発表した数日後に発表された The Exposé

COVIDワクチンが重篤な自己免疫性肝炎を引き起こすことを確認する新しい研究が、W.H.Oが子供の間で新たに重篤な肝炎が発生しているという「グローバルアラート」を発表した数日後に発表された The Exposé

New Study confirming COVID Vaccine causes Severe Autoimmune-Hepatitis is published days after W.H.O issued ‘Global Alert’ about new Severe Hepatitis among Children By The Exposé on April 28, 2022 • ( 14 Comments )

https://dailyexpose.uk/2022/04/28/new-study-confirms-covid-jab-causes-hepatitis-kids/ 

2022421日に発表された新しい科学的研究により、Covid-19ワクチン接種が、全身的な免疫抑制を必要とするワクチン接種による抗原特異的組織常在免疫と関連した独自の病理メカニズムを持つ、T細胞優位の免疫介在性肝炎(肝臓炎症)を誘発することができると結論付けられました。

今回の研究結果は、世界保健機関(WHO)が小児に感染する新しいタイプの重症肝炎について「グローバルアラート」を発表した数日後;そして、英国政府が、肝炎の原因となる一般的なウイルスを排除した後、子どもたちの間で通常より高い割合で肝炎が検出されたことから、緊急調査を開始すると発表した後にです。

2022415日、世界保健機関(WHO)は、英国で先月から健康だった子どもたちが罹患している、原因[aetiology]不明の新しいタイプの重症急性肝炎について、世界的に警告を発しました。また、スペインとアイルランドでも患者が報告されています。検査の結果、これまで知られていた肝炎ウイルスはすべて除外されました。

今回の発表は、英国健康安全局(UKHSA)が最近、子どもの肝臓の炎症(肝炎)を通常より高い割合で検出したことを受けて行われたものです。

425日の時点で、12カ国で肝炎の感染が確認されており、その大半は英国で急増しています。この日までに少なくとも169人の患者が報告され、17人の子どもが肝移植を必要としています。残念ながら、425日現在、1人の子どもが命を落としています。

肝炎は肝臓を侵す疾患であり、小児によく見られるいくつかのウイルス感染など、さまざまな理由で発症する可能性があります。しかし、調査中の事例では、肝炎を引き起こす一般的なウイルスは検出されていません。

肝炎の症状には、以下のようなものがあります:

  • 暗い尿
  • 灰色がかった薄いうんち
  • 皮膚のかゆみ
  • 目や皮膚が黄色くなる(黄疸)
  • 筋肉や関節の痛み
  • 高熱
  • 気分が悪い
  • 異常な疲労感
  • 食欲不振
  • おなかの痛み

2020年後半にファイザーの委託で行われた先行研究では、Covid-19の注射の中身や、人の細胞に生成を指示するスパイクタンパクは、注射部位にとどまらず、最低48時間は体のあらゆる部位に循環することが判明しています。しかし、循環・蓄積される時間はもっと長い可能性がありますが、研究を行った科学者たちは48時間しか観察していません。

ファイザーのCovid-19注射剤の最大の濃度は肝臓で観察され、48時間後には投与量の16%がその臓器で観察されました。

Source – Page 23

BNT162b2の注射を受けた動物では、肝臓の肥大、空胞化、γ-グルタミルトランスフェラーゼ(γGT)値の上昇、アスパラギン酸トランスアミナーゼ(AST)とアルカリホスファターゼ(ALP)の値上昇などの可逆的肝効果が認められました[source]. 研究者によると、LNP送達システムによって誘発される一過性の肝機能への効果は、以前に報告されています[出典1,2,3,4]

さて、2022421日に発表された新しい研究は、Covid-19ワクチン接種がCD8 T細胞優性肝炎を誘発することができると結論づけています。

Source

この研究を行った科学者たちは、全員以下の機関に勤務しています-

  1. Department of Medicine II (Gastroenterology, Hepatology, Endocrinology and Infectious Diseases), Freiburg University Medical Center, Faculty of Medicine, University of Freiburg, Freiburg, Germany
  2. Faculty of Chemistry and Pharmacy, University of Freiburg, Freiburg, Germany
  3. Institute for Surgical Pathology, Freiburg University Medical Center, University of Freiburg, Freiburg, Germany
  4. Institute of Neuropathology and Center for Basics in NeuroModulation (NeuroModulBasics), Faculty of Medicine, University of Freiburg, Freiburg, Germany
  5. Signalling Research Centres BIOSS and CIBSS, University of Freiburg, Freiburg, Germany
  6. Institute of Pathology, TUM School of Medicine, Technical University of Munich, Munich, Germany
  7. German Cancer Consortium (DKTK), partner site Freiburg, Germany

新しい研究の要旨は以下の通りです-

SARS-CoV-2感染およびワクチン接種後に自己免疫性肝炎のエピソードが報告されているが、その病態生理は不明なままである。ここでは、52歳男性で、BNT162b2 mRNAワクチン接種後2-3週間で急性肝炎の二峰性エピソードを呈した症例を報告し、その背景にある免疫相関を明らかにすることを目指す。」

科学者達は、以下の方法によって研究を実施しました-

「空間的な免疫プロファイリングのためのイメージングマスサイトメトリーは、肝臓生検組織で実施された。フローサイトメトリーにより、CD8 T細胞の表現型を解析し、SARS-CoV-2特異的およびEBV特異的T細胞を縦断的に同定した。ワクチン誘発抗体はELISAで測定された。データは臨床検査値と相関させた。」

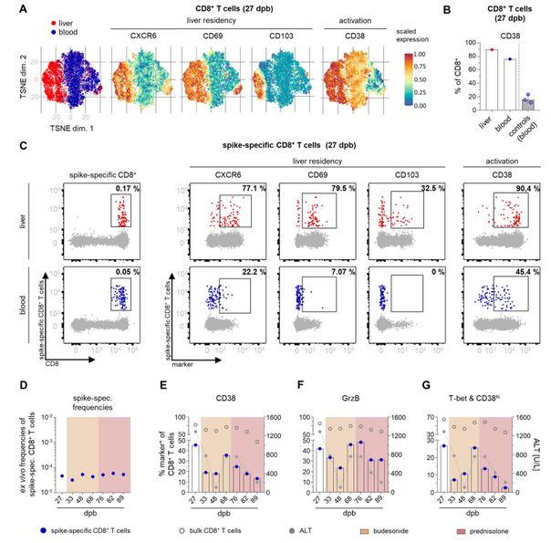
結果は以下の通りでした-

「肝組織の分析により、活性化された細胞傷害性CD8 T細胞が定量的に支配する免疫浸潤が、汎小葉状に分布していることが明らかになった。また、CD4 T細胞、B細胞、形質細胞、骨髄系細胞の増加も対照と比較して観察された。肝内浸潤は、末梢血と比較して、SARS-CoV-2特異性を有するCD8 T細胞に富んでいることが示された。

注目すべきは、肝炎の重症度が、EBV特異的CD8+T細胞やワクチン誘発免疫グロブリンではなく、末梢のSARS-CoV-2特異的な活性化した細胞障害性表現型と縦に相関していることである。

科学者たちは次のように結論付けています-

COVID19ワクチン接種は、全身性の免疫抑制を必要とする、ワクチン接種によって誘導された抗原特異的組織常在免疫に関連するユニークな病理メカニズムを持つ、独特のT細胞優位の免疫介在性肝炎を誘発する。」

平たく言えば、科学者たちが発見したのは、ワクチン接種後に肝臓の炎症(肝炎)が一部の人に起こる可能性があり、自己免疫性肝疾患と典型的な特徴を共有しているということです。

これは、高度に活性化されたT細胞Tリンパ球とも呼ばれ、免疫系に不可欠な白血球の一種)が肝臓の様々な部位に蓄積することによって引き起こされます。

これらの肝臓浸潤T細胞の中には、SARS-CoV-2に反応するT細胞が濃縮されており、Covid-19ワクチンによって誘導された細胞が肝臓の炎症に寄与していることが示唆されました。

NHS20224月初旬、英国の500万人の5歳から11歳の子どもたちにファイザーのCovid-19注射を展開し始めました。それまでは、2021年末から脆弱と判断された幼児に投与していました。

そのわずか数週間後に、極めて気になる数の子どもたちが原因不明の肝炎に苦しんでいるのは、単なる偶然でしょうか?肝移植が必要なほど重症の肝炎が発生し、命を落としている子どもたちがいるのです。

Covid-19の注射が極めて安全で効果的であると主張するために、あまりにも多くの時間と費用が費やされ、今になって当局がその誤りを認めたのです。また、ビッグファーマには多額の資金があるため、それを失うリスクもあります。

しかし、ファイザーのCovid-19注射は重篤な肝炎を引き起こす可能性があるとの研究結果もあり、世界保健機関とUKHSAは、これ以上子供たちの命を悲しく失わないために、まずこの点に目を向けるべきでしょう。

Sources/References

PR

コメント

プロフィール

HN:
beingtt
性別:
非公開

P R